全文速览
氨在农业和下一代无碳能源供应中发挥着重要作用。常温常压下,电催化硝酸盐还原制氨(NH₃)兼具硝酸盐去除与氨生产的优势,极具吸引力。然而,较高的反应过电位限制了其能量效率。本文提出一种由自发氧化还原反应、电化学还原和电催化还原组成的三步接力机制,以解决这一问题。设计并采用钌钴合金(RuₓCoᵧ)作为模型催化剂,其中 Ru₁₅Co₈₅合金的起始电位达 + 0.4 V(相对于可逆氢电极),能量效率为 42±2%,优异性能使得氨的生产成本低至每千克 0.49±0.02 美元。Ru₁₅Fe₈₅和 Ru₁₅Ni₈₅合金同样展现出优异的硝酸盐还原性能,印证了该接力机制的巨大应用潜力。
本文要点
本文合成了一系列钌钴空心纳米十二面体(RuₓCoᵧ HNDs)催化剂,用于电催化 NO₃⁻还原制 NH₃。其中,Ru₁₅Co₈₅ HNDs 表现出最优性能,起始电位为 + 0.4 V(vs RHE)。在最优条件下,氨的产率高达 3.2±0.17 mol・gcat⁻¹・h⁻¹,对应的法拉第效率为 97±5%。在 + 0.3 V(vs RHE)下,每千克氨的能耗和生产成本分别为 16.33±0.68 kWh 和 0.49±0.02 美元。该催化剂在工业相关电流密度(1.0 A・cm⁻⟡)和宽硝酸盐浓度范围(10-2000 mM)内均能保持优异性能,展现出良好的应用潜力。此外,原位电化学同位素标记衰减全反射傅里叶变换红外光谱(ATR-FTIR)、X 射线吸收精细结构(XAFS)、拉曼光谱、X 射线衍射(XRD)及理论模拟结果表明,三步接力机制在降低过电位方面发挥了关键作用。该机制还可拓展至 RuₓFeᵧ和 RuₓNiᵧ合金体系,实现高效 NO₃⁻RR 制氨。
背景介绍
氨(NH₃)是最常见的工业化学品之一,不仅是氮肥生产的关键原料,还作为下一代富氢燃料展现出广阔前景。全球氨的年市场规模达 1.5 亿吨,目前主要通过哈伯 - 博施法生产:利用化石燃料衍生的氢气与氮气在高温高压下反应制得。因此,开发可持续的氨合成替代路径至关重要。过度施肥和工业废水导致大量硝酸盐排放到地表水和地下含水层中,对人类健康构成威胁。电催化硝酸盐还原反应(NO₃⁻RR)可在常温常压下实现氨的合成,兼具环境修复与能源经济性优势,是一种可行的氨生产路径。此外,NO₃⁻RR 还可与等离子体 / 光催化驱动的氮氧化技术耦合,实现从空气到氨的转化。目前,NO₃⁻RR 在基础研究和实际应用方面已取得显著进展。近期有报道称,氨合成的电流密度已达到工业相关水平(1.0 A・cm⁻⟡),起始电位为 + 0.22 V(相对于可逆氢电极,RHE)。值得注意的是,碱性条件下(pH=14)NO₃⁻RR 的理论电位为 + 0.69 V(vs RHE),远高于已报道的最优起始电位。较大的过电位不仅会造成能量损失,还会促进竞争性的析氢反应(HER),降低氨的法拉第效率(FE),导致 NO₃⁻RR 的能量效率(EE)不尽如人意。过电位较高的根源在于硝酸盐电还原为亚硝酸盐这一决速步的反应动力学缓慢。基于现有反应机制,合理设计和构建先进电催化剂以解决该问题仍面临挑战。
图文解析

图 1 | NO₃⁻RR 催化剂设计 a 常温常压下利用可再生能源实现电化学 NO₃⁻还原制 NH₃的示意图;b NO₃⁻RR 的三步接力机制;c 不同金属的交换电流密度与吸附原子氢吉布斯自由能的火山图(红色、黑色、蓝色分别对应图 1b 中的步骤 1、2、3)。
NO₃⁻电还原为亚硝酸盐(NO₂⁻)的决速步动力学缓慢,导致过电位较高。理论上,Co 可与 NO₃⁻发生自发氧化还原反应生成 Co (OH)₂和 NO₂⁻,吉布斯自由能变化为 - 303.01 kJ・mol⁻¹,从而快速完成硝酸盐到亚硝酸盐的决速步。随后,Co (OH)₂通过电化学还原再生为 Co,NO₂⁻在活性氢参与下经电催化还原生成 NH₃。氢原子吸附能是活性氢生成的关键描述符,Ru 具有适中的氢吸附能且成本较低,同时空心纳米结构有利于传质和原子利用率提升,因此设计 RuₓCoᵧ合金空心纳米结构作为 NO₃⁻RR 催化剂。

图 2 | RuₓCoᵧO_z 和 RuₓCoᵧ HNDs 的结构表征 a RuₓCoᵧ HNDs 的合成示意图;b-d Ru₁₅Co₈₅ HNDs 的扫描电子显微镜(SEM)图像、透射电子显微镜(TEM)及对应能谱(EDS)mapping 图、高分辨透射电子显微镜(HRTEM)图像;e-g RuₓCoᵧ HNDs 的局部放大 XRD 图谱和 XPS 光谱(Ru 3p、Co 2p);h-i Ru₁₅Co₈₅ HNDs 及标准样品(Ru、RuO₂、Co、CoO)的 Ru K 边和 Co K 边 k³ 加权 XAFS 信号的小波变换图。
通过两步化学转化法制备 RuₓCoᵧ HNDs:首先,十二面体 ZIF-67 与 Ru³⁺、Co⟡⁺在水热条件下反应,通过水解和柯肯达尔效应形成 RuₓCoᵧO_z HNDs;随后在 H₂气氛下退火还原得到 RuₓCoᵧ HNDs,保持空心十二面体结构。HRTEM 表征显示 Ru₁₅Co₈₅ HNDs 的晶面间距为 0.19 nm,对应(101)晶面;XRD 结果表明,随着 Ru 含量增加,衍射峰向低角度偏移(Ru 原子半径大于 Co);XPS 和 XAFS 分析证实 Ru 与 Co 之间存在电子转移(Ru→Co),使 Ru 呈缺电子态、Co 呈富电子态。

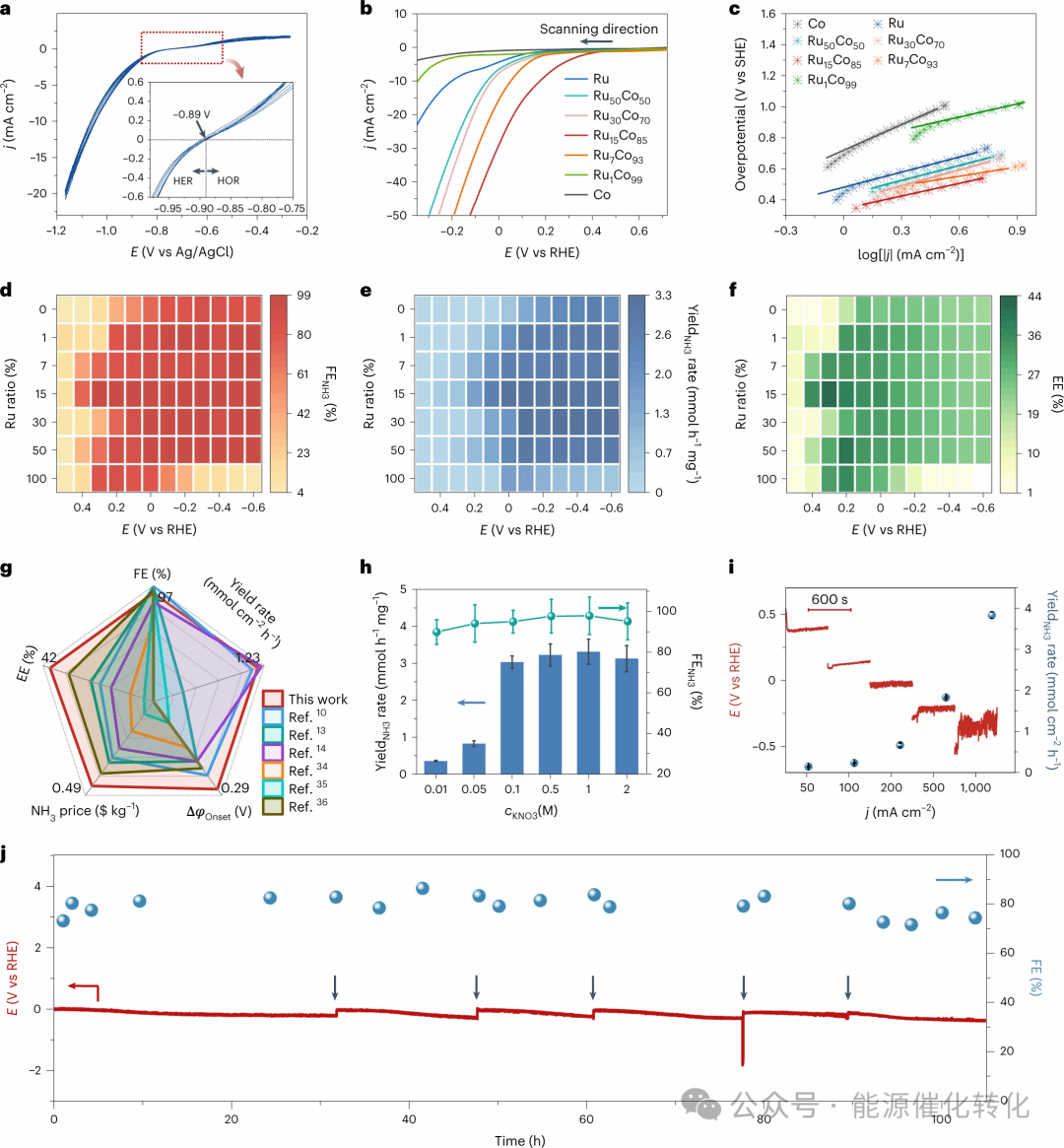
图 3 | NO₃⁻RR 电催化性能 a 0.1 M KOH 溶液中 Ag/AgCl 电极校准的循环伏安曲线(HOR:氢氧化反应;插图为红色框选区域的放大图);b 80% iR 校正后,RuₓCoᵧ HNDs 在 1600 r.p.m. 下的 NO₃⁻RR LSV 曲线;c RuₓCoᵧ HNDs 的 NO₃⁻RR 塔菲尔斜率(SHE:标准氢电极);d-f RuₓCoᵧ HNDs 合成 NH₃的法拉第效率(FE)、产率、能量效率(EE)的热图;g Ru₁₅Co₈₅ HNDs 与近期报道催化剂的 NO₃⁻RR 性能对比;h 不同 KNO₃浓度下 Ru₁₅Co₈₅ HNDs 的 NO₃⁻RR 性能(误差棒为三次独立实验的标准差,中心值为平均值);i Ru₁₅Co₈₅ HNDs 在不同电流密度下的计时电位曲线及 NH₃产率(0.1 M KNO₃+0.1 M KOH,80% iR 校正);j 连续流 H 型电池中 Ru₁₅Co₈₅ HNDs 在 200 mA・cm⁻⟡ 下的长期稳定性测试(黑色箭头表示更换新鲜电解液)。
线性扫描伏安(LSV)曲线显示,添加硝酸盐后所有 RuₓCoᵧ HNDs 的电流密度显著提升,表明 NO₃⁻RR 顺利进行。Ru₁₅Co₈₅ HNDs 的电流密度最高且塔菲尔斜率最低,电子转移速率最快。其起始电位(+0.4 V vs RHE)接近理论电位,在 + 0 V(vs RHE)下法拉第效率达 97±5%,能量效率在 + 0.3 V(vs RHE)时达 42±2%。基于可再生电价(0.03 美元 /kWh)计算,每千克氨生产成本为 0.49±0.02 美元,低于当前商业价格(1.0-1.5 美元 /kg)。该催化剂在宽硝酸盐浓度范围(0.01-2 M)、宽电流密度范围(50-1000 mA・cm⁻⟡)内性能稳定,连续运行 100 小时仍保持活性,且反应后形貌、晶格间距和 Ru 含量无明显变化,耐久性优异。

图 4 | Ru₁₅Co₈₅ HNDs 的 NO₃⁻RR 机理研究 a 无施加电位时,Ru₁₅Co₈₅ HNDs 与电解液反应不同时间后,NO₃⁻、NO₂⁻和 NH₃的浓度变化;b-c 存在(b)和不存在(c)NO₃⁻时,Ru₁₅Co₈₅ HNDs 的原位电化学拉曼光谱;d Ru₁₅Co₈₅ HNDs 的 NO₃⁻RR 原位电化学 XRD 图谱(星号表示 Co (OH)₂的特征峰,对应 JCPDF 卡片 #45-0031 的六方相 P-3m1 晶系的(002)、(102)、(110)、(111)晶面);e Ru₁₅Co₈₅在 0.1 M KOH 溶液中的连续 LSV 曲线(样品先在 NO₃⁻电解液中浸泡 10 分钟,再用蒸馏水洗涤 10 分钟);f +0.3 V(vs RHE)下,Ru₁₅Co₈₅ HNDs 在 NO₃⁻消耗与补充交替条件下,688 cm⁻¹ 处 Co (OH)₂特征拉曼峰的间歇原位强度变化;g Ru₁₅Co₈₅及标准样品(Co、CoO)的原位电化学 XANES 结果(Co K 边);h Co L₃边吸收能量与价态的关系(蓝色、橙色、绿色球分别代表 Ru₁₅Co₈₅在 0.1 M KOH(0 V vs RHE)、0.1 M KOH+0.1 M KNO₃(-0.5 V vs RHE)、0.1 M KOH+0.1 M KNO₃(0 V vs RHE)中的状态;红色、黑色、黄色球分别代表无电解液和施加电位时的 Ru₁₅Co₈₅、Co 箔、CoO 粉末);i 混合同位素标记实验中 NH₄⁺的 ¹H NMR 结果。

图 5 | Ru₁₅Co₈₅ HNDs 的 NO₃⁻RR 反应路径 a 不同 pH 缓冲溶液中 NH₃的产率;b 0 V(vs RHE)下的电化学准原位电子顺磁共振(EPR)测试结果;c-d 分别以 ¹⁴NO₂⁻(c)和 ¹⁵NO₂⁻(d)为反应物时,Ru₁₅Co₈₅ HNDs 的同位素标记原位 ATR-FTIR 光谱(阴影区域为特征峰出现的范围,虚线和数字表示峰位及数值);e Ru₁₅Co₈₅ HNDs 的 NO₃⁻RR 在线 DEMS 结果(检测到 NO(m/z=30)、NH₃(m/z=17)、N₂(m/z=28)、HNO(m/z=31)、NH₂OH(m/z=33)等物种)。
浸泡实验表明,Co 与 NO₃⁻发生自发氧化还原反应生成 NO₂⁻和 Co (OH)₂,而 Ru 不参与该过程;原位拉曼和 XRD 证实,Co (OH)₂可在原位电化学还原为 Co,且 Ru 的存在促进了这一还原过程。同位素标记实验表明,NO₂⁻还原先于 NO₃⁻还原发生,验证了三步接力机制(Co 与 NO₃⁻自发 redox→Co (OH)₂电化学还原→NO₂⁻电催化还原制 NH₃)。原位 ATR-FTIR 和在线差分电化学质谱(DEMS)捕获到 * NO、*NH₂等中间体,推测 NO₂⁻还原遵循协同质子 - 电子转移(CPET)路径。

图 6 | NO₃⁻RR 的理论计算结果 a Ru₁₅Co₈₅表面不同吸附物种的相图(垂直虚线表示热力学可行所需的最小施加电位);b RuₓCoᵧ表面不同电化学转移步骤的施加电位映射图;c N-O 键断裂基元步骤的反应坐标与反应能(插图为 Ru₁₅Co₈₅表面对应的吸附几何结构和过渡态(TS));d RuₓCoᵧ表面NO 和NH₂的吸附强度(纵坐标为吸附强度的绝对值)。
密度泛函理论(DFT)计算表明,纯电化学路径中 N-O 键断裂需要较负的施加电位(低至 - 0.37 V vs RHE),而三步接力机制中化学断裂 N-O 键的吉布斯自由能极低(-2.0~-2.6 eV),活化能仅为 0.19~0.67 eV,热力学上更有利。NO 和NH₂的吸附能火山图显示,Ru₇Co₉₃和 Ru₁₅Co₈₅位于火山图顶端,与实验中这两种合金的高活性一致。
总结展望
本文提出了一种三步接力机制,显著降低了 NO₃⁻RR 的反应过电位。设计并制备了一系列 RuₓCoᵧ HNDs 催化剂,其中 Ru₁₅Co₈₅ HNDs 表现出最优催化性能:起始电位达 + 0.4 V(vs RHE),能量效率为 42±2%,氨生产成本低至每千克 0.49±0.02 美元。原位电化学 ATR-FTIR、XAFS、拉曼光谱、XRD 及 DFT 计算证实,优异性能源于 Ru₁₅Co₈₅ HNDs 上强化的三步接力过程(Co 与 NO₃⁻的自发氧化还原、Co (OH)₂电化学还原为 Co、NO₂⁻电催化还原为 NH₃)。Ru 的引入因其优异的供氢能力,促进了 NO₂⁻电催化还原和 Co (OH)₂电化学还原反应。此外,Ru₁₅Fe₈₅和 Ru₁₅Ni₈₅的高效 NO₃⁻RR 性能证实了该接力机制的普适性。本研究为提升 NO₃⁻RR 的能量效率提供了新的反应路径,也为其他电催化过程的高效催化剂设计提供了启发。
DOI:10.1038/s41929-023-00951-2
文章来源:能源催化转化公众号